
Who We Are
Our Vision is to continuously innovate in delivering excellent services to all stakeholders while actively supporting sustainable development within our local community. We strive to be at the forefront of the construction industry, embracing new technologies and methodologies to enhance our efficiency and effectiveness. Our commitment to sustainability ensures that we not only meet the needs of today but also contribute positively to the environment and society for future generations. By fostering strong relationships with our clients, partners, and the community, we aim to create lasting value and make a meaningful impact.
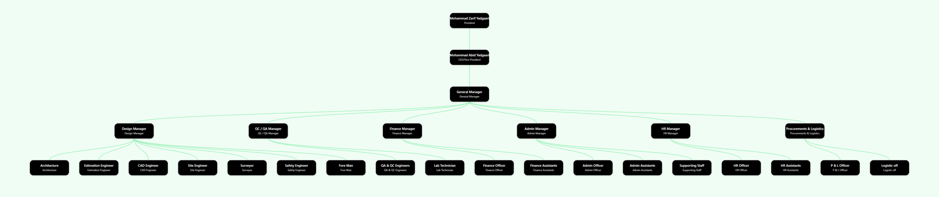
Mohammad Abid Yadgaari
CEO/Vice President
+93 794 82 06 75
Our mission is to enhance our technical capabilities continually and cultivate a mutually beneficial and stimulating partnership with our customers. We prioritize understanding, respect, and integrity to exceed expectations and set the benchmark for our competitors.
Mohammad Zarif Yadgaari
President
+93 795 98 22 97

Our Leadership & Management Structure
